社区活动 技术论坛 主要汽车零部件供应商战略转型
主要汽车零部件供应商战略转型
2022-11-29 10:22 165 0 0

在汽车“四化”(电动化、智能化、网联化、共享化)的发展趋势下,汽车供应链也在发生变革,世界领先的汽车零部件供应商顺势做出了战略调整。

一览众咨询整理汇总了部分汽车零部件供应商的战略转型路径及实施进展情况。综合来看,零部件企业主要有三种转型路径:

一是利用自身在汽车行业的技术优势,提早布局汽车电动化、智能化等技术密集性领域;二是利用现有的品牌及客户资源优势,以客户需求为导向,快速开发新产品,以此占领市场;三是通过整合行业上下游资源,切入新领域。



1


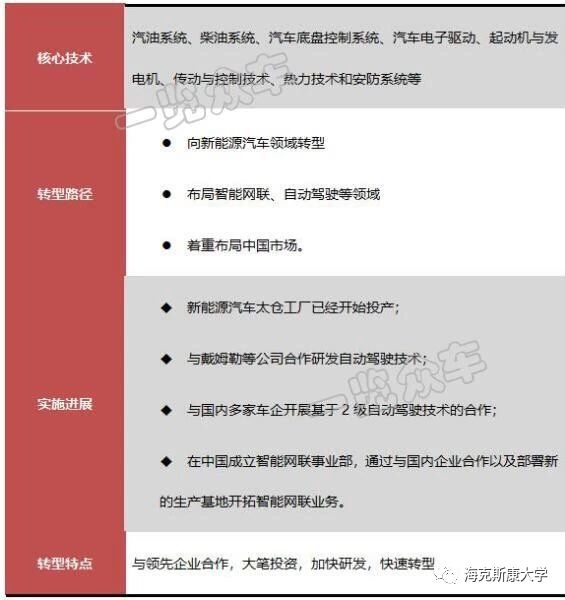
博世——快速转型


  博世是全球最大的汽车零部件供应商,在传统汽车领域,博世已经掌握了众多的核心技术,并且长期保持世界领先。

在新能源汽车、自动驾驶、智能网联市场兴起,汽车产业发生变革之际,博世快速进行战略转型,在多方面进行产业布局。

博世在各方面的布局快速。选择与戴姆勒、英伟达、SONY、OpenADx、高德、百度等公司合作,保证其在技术研发上的先进性。

为了能够保持市场的领先地位,积极新建生产基地:2018年4月,博世在德国投资10亿欧元建设芯片工厂,为未来在智能网联汽车市场做产能储备;博世在中国新建新能源汽车核心部件生产基地。

博世的大力投资,迅速转型,使其保持在行业中的领先地位。


2


采埃孚——搭建体系


  采埃孚集团是世界著名的零部件供应商,其所掌握的主动安全技术、变速器与底盘零部件等技术世界领先。

采埃孚近几年向自动驾驶、车联网、新能源汽车方面进行战略转型。采埃孚于2016年成立负责投资新技术的子公司Zukunft Ventures GmbH,开始在自动驾驶方面布局。收购自动驾驶领域的新创公司,投资相关技术研发;并与海拉在摄像机系统、成像和雷达传感器技术方面进行战略合作。

在中国,与北汽旗下的海纳川公司签订协议成立合资企业,为中国市场生产电动车部件;进入Apollo联盟与百度进行合作,聚焦自动驾驶、车联网以及移动出行服务领域,开发自动驾驶解决方案。

除此之外,采埃孚与柏林的初创公司door2door合作,开发自动驾驶共享车队管理系统,向数字化方向发展。

目前,采埃孚已经在电动车部件、车联网、自动驾驶领域初步完成了体系搭建。


3


法雷奥——深度研发 


  法雷奥在汽车动力总成、节能减排和电子新能源等方面有技术优势。

法雷奥深度研发自动驾驶技术。2017年3月,法雷奥并购初创企业Gestigon,将该公司的车舱3D图像处理软件,用来提升其座舱舒适及驾驶辅助系统操作,特别是车内摄像头和图像处理等高增长型新技术。2017年法雷奥在法国启用新人工智能与“深度学习”研究中心,研发新技术并应用到自动驾驶车辆中。

法雷奥与西门子合资成立新能源车驱动电机公司,发挥双方优势,开发新能源电气系统。除此之外,在数字化、电池管理系统方面也有研发。

法雷奥大力投资自动驾驶领域的新技术研发,与原有技术融合,进行技术升级,从而在自动驾驶领域取得领先地位。


4


麦格纳——共享制造


  麦格纳在2017年世界500强企业排名209位,是全球最多元化的汽车零部件供应商。具有设计、开发、制造汽车系统、总成、模块与组件,并具备设计和组装整车的能力。旗下拥有后视镜、金属成形、整车组装、动力系统、外饰和内饰系统、电子以及转动系统。

麦格纳在中国实施战略布局,依靠其整车制造及工程服务领域的优势,在中国电动汽车市场进行电动车研发和整车制造服务的业务拓展。

2018年上半年,麦格纳与北汽新能源签署协议,新成立的工程开发合资公司与制造合资公司计划,将打造对外开放共享的高端智能纯电动汽车研发与制造中心。两个合资公司向除北汽之外的其他潜在客户开放,提供电动汽车研发和整车制造服务。

合资公司的成立,是麦格纳首次在奥地利以外的地区为客户提供整车工程及整车制造服务,这为麦格纳拓展了新的市场,是麦格纳发展战略中重要的一步。



5


大陆——大胆变革


  大陆集团于2018年7月宣布公司将分为三大板块:动力总成、汽车和橡胶,并形成三个独立的控股公司。目前大陆集团旗下有两大事业部:汽车和橡胶。前者分为底盘与安全、内饰和动力总成三块业务,后者分为马牌轮胎和康迪泰克两块业务。这是大陆集团的一次大变革。

新的大陆集团未来发展的三大方向:自动驾驶、零排放出行、智能出行解决方案。

自动驾驶方面。研发自主巡航和自动泊车功能的全新自动化驾驶,把未来汽车的安全性、舒适度及个性化驾驶提升到一个新的台阶。

零排放出行方面。运用各类汽车部件、电子产品、软件及研发工具等相关产品,进一步提升汽车动力总成的效率,更好地确保在各种条件下有效降低排放。

智能出行解决方案。大陆集团将来提供一体式互联解决方案,包括互联汽车的方方面面 ——从车内电子架构,到汽车与其他道路使用者的互联,以及未来的移动出行服务及应用。


6


爱信精机——顺时而变


  日本爱信精机(Aisin Seiki)是专门生产自动变速箱的企业,是丰田集团的控股子公司。丰田旗下车型几乎都是采用爱信精机的自动变速器。

丰田在几年前宣布到2050年基本消除传统内燃机的目标,爱信精机作为丰田的供应商,做出了战略调整:一方面为全新动力系统做战略转型,另一方面扩大汽车导航、泊车辅助系统、安全行驶等方面的业务。

爱信精机转型是否成功,在于能否突破全新的技术领域。因此,爱信集合日本九家整车企和两家变速器公司,组建了"汽车动力传动技术研究协会(TRAMI)"。TRAMI目标是将变速器的传动损失、重量、声音、振动等分别减半。联合同行,能够更快速的突破新技术领域。

在车辆行驶安全领域,已经制定好了发展路线,并且正在无人停车场方面进行大力研发,以节省停车时间和擦碰事故和停车场内犯罪的发生概率。


7


李尔——扩张与开拓


  李尔主要致力于设计,制造和集成汽车座椅系统,仪表盘,车门面板,地毯和音响系统,电子与电力分配系统,网关模块、车联网等。

李尔一方面不断的向智能网联系统领域开拓,一方面扩大座椅业务的市场范围。2017年12月,李尔收购GPS技术公司EXO,以进一步增强在智能网联系统领域的实力。2017年4月,李尔收购安通林汽车座椅业务。2017年李尔在中国成立了新的亚太总部,通过各方努力,初步完成了在中国市场的布局。


8


佛吉亚——多领域投资 


  佛吉亚是法国的汽车零部件企业,在汽车座椅、排放控制技术系统、汽车内饰和外饰方面处于世界领先地位。

绿动智行系统方面。佛吉亚将排放控制技术系统(FECT)更名为绿动智行系统(FCM),主要聚焦能量回收、实时数据监控、轻量化、电池热能管理等领域。

中国是佛吉亚绿动智行系统的重要战略市场,并作一系列的相关布局:佛吉亚与东风汽车建立合资公司,为东风提供绿动智行系统解决方案;佛吉亚在上海设立绿动智行系统新技术研发中心,并与中国汽车创新孵化器联盟签署战略合作协定,将在汽车创新技术的落地方面展开合作。

在自动驾驶领域。佛吉亚与采埃孚建立战略合作关系,在汽车内饰系统和自动驾驶安全领域展开颠覆性和差异化的技术合作。

在智能网联领域。佛吉亚进行了战略性的投资:2017年11月,佛吉亚在江西成立佛吉亚好帮手电子科技有限公司,这是佛吉亚与初创公司江西好帮手共同成立的,专注于车内空间智能化的设计,互联技术的研发与应用。

在新能源汽车领域。佛吉亚与比亚迪成立合资公司,专注于为比亚迪旗下的整车品牌研发并提供座椅系统解决方案。

佛吉亚通过多领域的布局,在新兴市场已经获得了较为领先的地位。


以上全球主要的汽车零部件供应商都无一例外的将中国作为其重要的市场,并且都做了相应的布局。随着中国逐步放开了外企在中国的合资企业的股份比例,这些公司将会在中国进行更多的投资,同时后续也将会有更多的外资零部件企业加入在华的产业布局。


免责声明:本文源于网络,版权归原作者所有。如涉及版权,请联系删除。


我要回复

登陆后才能评论

登录
所有回贴(0)
在线咨询
关注我们

海克斯康制造智能

电话咨询
400-6580-400

热线电话(工作时间8:30-17:30)

关注我们 电话咨询 在线咨询

海克斯康制造智能