首页
培训课程
线上课堂
线下培训
企业定制
院校专属
认证考试
产品技能认证
职业技能认证
教育伙伴认证
海+体验店
竞赛活动
人才就业
技术社区
技术论坛
技术直播间
软件资源
院校合作
院校合作
行业共同体
院校资讯
登录
注册
登录
注册
搜索
热门搜索
PC-DMIS
坐标测量
工程师认证
Adams
QUINDOS
编程
CAE
GD&T
社区活动
技术论坛
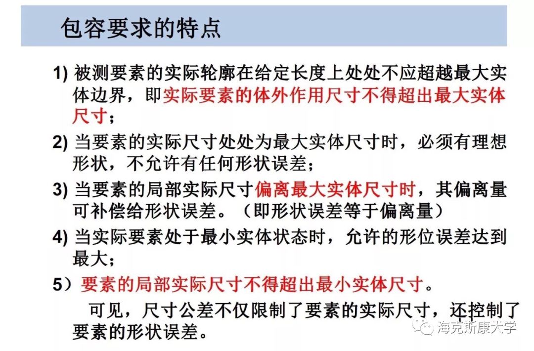
史上最全的机械公差原则资料了,转发收藏!
史上最全的机械公差原则资料了,转发收藏!
2022-11-18 15:50
167
0
0
免责声明:本文源于网络,版权归原作者所有。如涉及版权,请联系删除。
喜欢
我要回复
登陆后才能评论
登录
所有回贴(0)
仅看楼主
倒序看帖
搜索
我要发帖
热门标签
新手入门
坐标系
几何公差
使用技巧
构造特征
高级应用
高级编程
资源中心
PC-DMIS/认证考试手册
HxALP授权培训合作伙伴项目合作手册
在线咨询
关注我们
海克斯康制造智能
电话咨询
400-6580-400
热线电话(工作时间8:30-17:30)
关注我们
电话咨询
在线咨询
海克斯康制造智能
注册
登录